
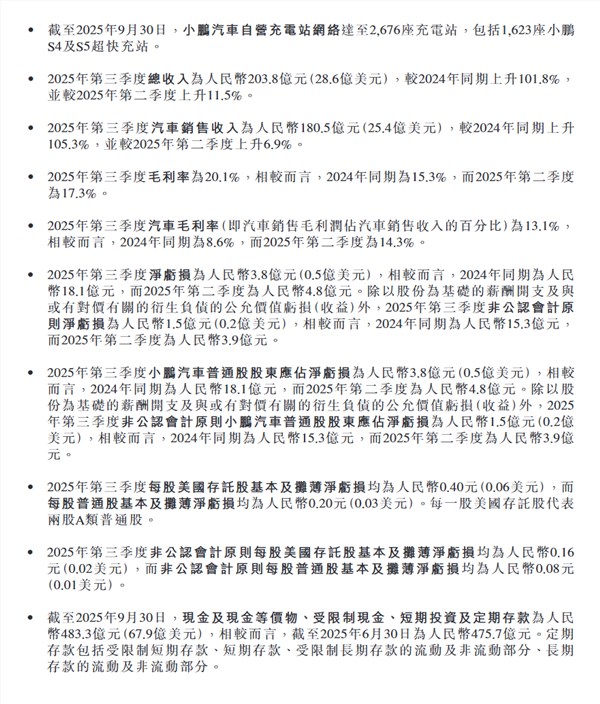
微新创想11月17日讯 小鹏汽车近日正式发布了2025年第三季度财务报告,一系列亮眼数据揭示了其强劲的增长势头。报告显示,小鹏汽车第三季度营业收入高达203.8亿元,同比激增101.8%,环比增长11.5%,展现出稳健的发展态势。其中,汽车销售收入为180.5亿元,同比大幅提升105.3%,连续实现翻倍增长,彰显了市场对小鹏汽车的持续认可。
在盈利能力方面,小鹏汽车第三季度普通股股东应占净亏损收窄至3.8亿元,相较于2024年同期的18.1亿元亏损,降幅显著。季度毛利率提升至20.1%,较2024年同期上升4.8个百分点,反映出公司成本控制和运营效率的持续改善。

销量表现尤为突出,2025年第三季度小鹏汽车汽车总交付量达到116,007辆,同比飙升149.3%,远超市场预期。截至今年10月31日,年内累计交付量已突破355,209辆,同样实现翻倍增长,进一步巩固了小鹏汽车在新能源汽车市场的领先地位。小鹏汽车表示,第三季度销量、营收、毛利率、在手现金等关键经营指标均创下历史新高,公司整体经营状况持续向好。
此外,服务及其他收入表现亮眼,第三季度达到23.3亿元,同比增长78.1%。小鹏汽车指出,这一增长主要得益于售后服务业务拓展以及向其他汽车制造商提供的技术研发服务收入增加。根据相关合作协议,小鹏汽车在第三季度已成功达成多项重要里程碑,为未来收入多元化奠定了坚实基础。
财务状况方面,截至2025年9月30日,小鹏汽车现金及现金等价物余额增至483.3亿元,较2024年同期的357.5亿元大幅增长,充足的现金流为公司在研发投入、产能扩张及战略布局提供了有力保障。

展望未来,小鹏汽车对第四季度充满信心,预计交付量将达到12.5-13.2万辆,同比增长约36.6%至44.3%。这一积极预测不仅反映了公司对市场需求的乐观预期,也体现了其持续提升的产品竞争力和品牌影响力。随着技术迭代加速和市场份额扩大,小鹏汽车有望在新能源汽车赛道继续保持领先优势,为全球绿色出行贡献更多创新力量。
